


日前
阜阳市颍州区有关部门发布了
拟新建的8个城市阅读点项目
招标公告
记者了解到
今年全市计划建成
43个城市阅读空间
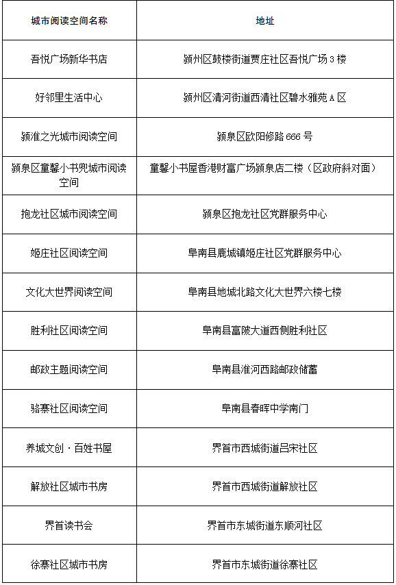
目前已建成23个
阜阳今年已建成的23个城市阅读空间具体位置:


根据去年我市出台的《阜阳市“15分钟阅读圈”项目实施方案》,“十四五”期间,全市将通过逐年新建、改扩建一批城市阅读空间,初步形成“15分钟阅读圈”,届时阜阳城市社区居民15分钟步行就能到达阅读空间并接受阅读服务。
所谓城市阅读空间,是指由县及县以上各级政府或者社会力量,依法举办、向公众免费开放并提供阅读服务的场所。我市去年已建成54个城市阅读空间,按照计划,今年将建成43个。
据了解
此次颍州区拟新建的
8个城市阅读点
分别位于
碧桂园翡翠湾小区
蓝色雅典小区党群文化长廊
京师国府小区
春益雅苑小区
金叶名园小区
天盛凤凰城小区
京九路街道和谐新村(岳寨社区)综合服务中心
文峰小学(沿街楼)
“今年拟建设的城市阅读空间,选址更加贴近群众,部分还整合了闲置公共资源。如文峰小学城市阅读空间,位于小学南侧4间沿街门面房内,总面积150平方米。”颍州区文化旅游体育局工作人员介绍,为提升阅读空间使用效率,他们积极协调相关部门,寻找合适的闲置房屋,一方面盘活公共资源,另一方面让读者阅读有去处。
记者在颍州区城市阅读空间的规划设计图上看到,每个阅读空间的坐席、藏书量都较以往有所增加,部分还设置了服务水吧区、自助服务区、展示橱窗区、教辅教材区、活动沙龙区、儿童阅览区、自修学习区等功能区。
“市图书馆新馆开放后,大大激发了市民的阅读兴趣,城市阅读空间作为补充,与图书馆形成互补。”市文化旅游体育局工作人员告诉记者,眼下,我市多个城市阅读空间正在运营或建设中,计划到2025年,全市将完成“每个城市社区至少建成并有效运营1个城市阅读空间”的目标任务。
来源:阜阳日报