



车管业务不打烊
为进一步深化公安交管“放管服”改革便民利企服务措施,方便广大群众在节假日期间办理车驾管业务,安徽多地交管部门在春节假期推出“不打烊”服务,全力满足群众业务办理需求。
如果您在春节期间,需办理车驾管业务,请收好这份办事指南!
合肥

淮北
春节假期(正月初一至初八),淮北市公安局交警支队车管所正常办理部分车驾管业务。驾驶人可通过交管“12123”APP办理指定业务,也可以前往市车管所业务大厅、汽车城分所业务大厅、安全教育学校办理指定业务。
广大车主、驾驶人朋友:
春节假期即将到来,为进一步深化落实公安交管“放管服”改革措施,方便春节期间广大人民群众办理车驾管业务,不断提升车管服务质量,今年春节假期(正月初一至初八)期间,淮北市公安局交警支队车管所正常办理部分车驾管业务。
具体事项通告如下:
一、通过交管“12123”APP可办理以下业务:
1.机动车业务:核发机动车临时号牌(车主为个人);补/换领行驶证(车主为个人);核发检验合格标志(免上线检测车辆);补/换检验合格标志;变更联系方式;遗失补领行驶证、号牌等;
2.驾驶证业务:驾驶证补、换证(包含驾驶证转入业务);遗失补证;损坏换证;驾驶证信息查询等;
3.交通违法业务:机动车违法查询,处罚决定书编号查询,驾驶证违法查询;
4.业务取件方式:一是市车管所业务大厅自取(临时号牌暂不支持自取);二是邮寄。
二、市车管所业务大厅(烈山区迎宾大道与梧桐路交叉口西200米)
服务时间:
2月10日(正月初一)-2月17日(正月初八)
上午:9:00-11:00,下午:14:30-17:00。
业务范围:驾驶证补、换证(包含驾驶证转入业务),行驶证补换领,机动车登记证书补换领,核发机动车临时号牌,解、抵押登记,核发检验合格标志(免上线检测车辆),变更联系方式。
三、汽车城分所业务大厅(相山区寇湾汽车城内)
服务时间:
2月10日(正月初一)-2月17日(正月初八)
上午:9:00-11:00,下午:14:30-17:00。
业务范围:行驶证补换领,机动车登记证书补换领,核发机动车临时号牌,解、抵押登记,核发检验合格标志(免上线检测车辆),变更机动车联系方式。
四、安全教育学校(市车管所院内)
服务时间:
2月10日(正月初一)-2月17日(正月初八)
上午:9:00-12:00,下午:14:30-17:00。
业务范围:满分教育学习、驾驶人审验教育。
特此通告。
淮北市公安局交警支队
2024年2月5日
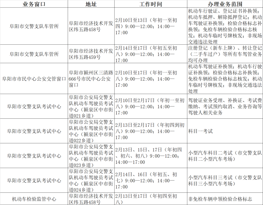
阜阳
为深入贯彻落实公安交管“放管服”改革便民利民举措,满足广大市民在春节假期期间办理车驾管业务需求,阜阳市公安局交警支队开展春节假期车驾管便民服务(➢点击红字查看具体内容)。

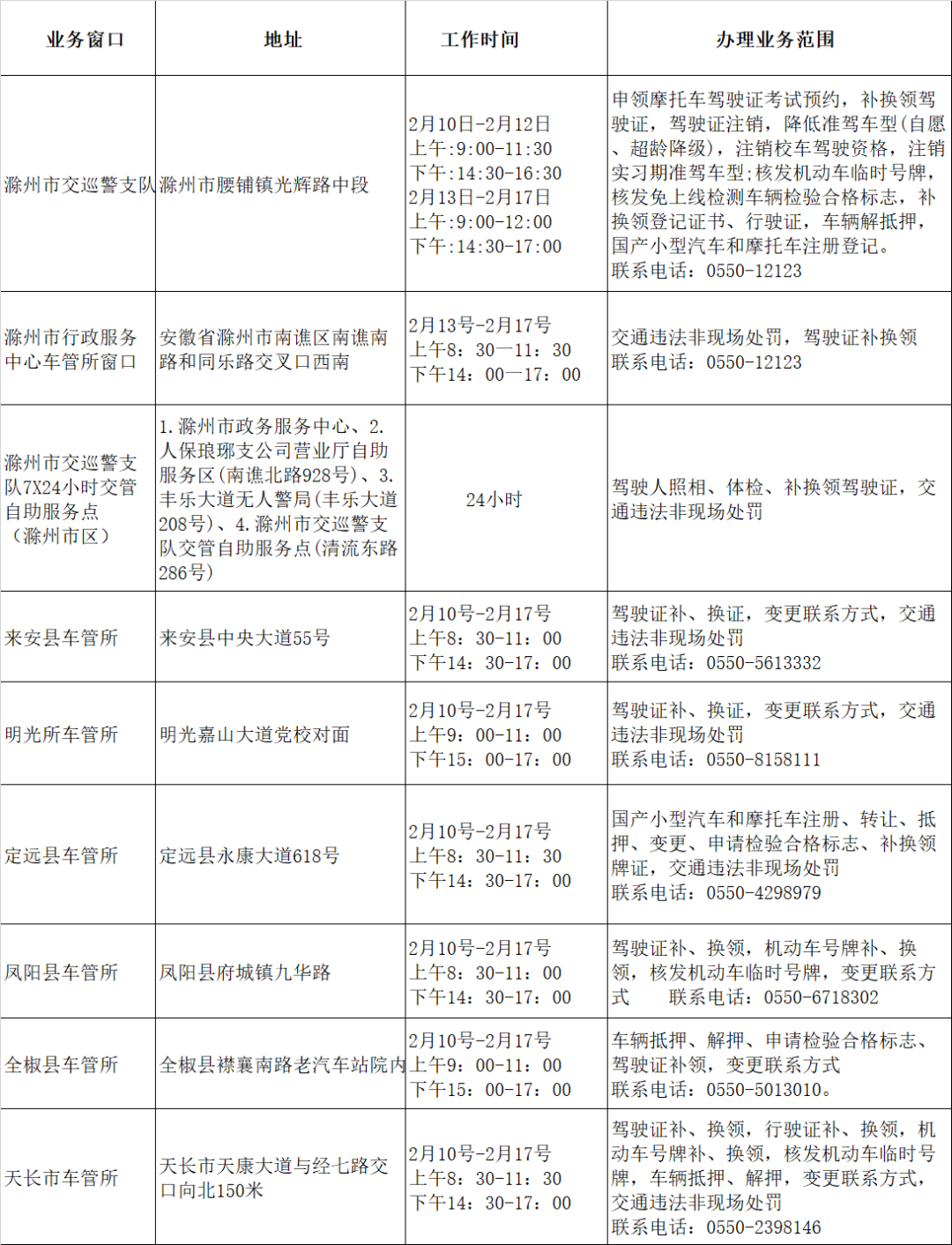
滁州

马鞍山

芜湖
芜湖市公安局交警支队车管所在春节期间推出延时服务,全力满足群众办证需求。
为进一步深化公安交管“放管服”改革便民利企服务措施,方便广大群众在节假日期间办理车驾管业务,芜湖市公安局交警支队车管所在春节期间推出延时服务,全力满足群众办证需求。
01
车管所窗口服务
工作地点:芜湖市鸠江区车驾管服务中心业务服务大厅
工作时间:2月10日-2月17日(9:00--17:00)
业务范围:补换领机动车行驶证、补换领机动车号牌、补领驾驶证、核发免检合格标志、抵押登记、解除抵押。
02
出入境车管窗口服务
工作地点:芜湖市鸠江区瑞祥路88号市民服务中心C1座公安出入境接待大厅
工作时间:2月10日-2月17日(上午9:00-11:30;下午14:00-17:00)
业务范围:补换领机动车行驶证、补换领机动车号牌、补领驾驶证、核发免检合格标志。
03
12123语音服务
工作时间:2月10日-2月11日(9:00--15:00);2月12日-2月17日(9:00--17:00)
04
12123互联网服务
工作时间:2月10日-2月17日(9:00--17:00)
业务范围:补换领机动车行驶证、补换领机动车号牌、补领驾驶证、核发免检合格标志、核发临牌等。
05
延伸服务机构
(1)机动车登记服务站
工作时间:2月10日-2月17日
业务范围:办理授权品牌车辆临牌业务

(点击图片放大查看)
(2)二手车登记服务站
工作时间:2月17日(初八)
业务范围:小、微型非营运载客汽车及摩托车注册登记、转让登记业务。

(点击图片放大查看)
(3)机动车检测机构
工作时间:2月17日(9:00--17:00)
业务范围:机动车上线检测

(4)24小时自助服务站
业务范围:驾驶人自助照相、驾驶人自助体检、期满换证业务。

06
驾驶人考试
时间与考试范围:
2月13日 小型汽车科目二考试;
2月15日 摩托车科目二、科目三考试;
2月17日 恢复驾驶资格理论考试。
请需要参加考试的市民至少提前三个工作日通过交管12123APP预约考试
宣城
春节假期(正月初一至初八),宣城市车管所及部分县所正常办理部分车驾管业务。

铜陵
春节假期(正月初一至初八),铜陵市公安局交警支队车管所春节期间不休息,可正常办理部分车驾管业务。

池州
春节假期(正月初一至初八),池州市公安局交警支队车管所正常办理部分车驾管业务。
广大机动车所有人和驾驶人:
为深化落实公安交管“放管服”改革措施,方便春节期间广大人民群众办理车驾管业务,今年春节假期(正月初一至初八)池州市公安局交警支队车管所正常办理部分车驾管业务。具体事项通告如下:
一、交管“12123”APP网上办理业务直接下载交管“12123”手机APP,可办理以下业务:
1.机动车业务:核发机动车临时号牌(车主为个人);补/换领行驶证(车主为个人);核发检验合格标志(免上线检测车辆);补/换检验合格标志;变更联系方式;遗失补领行驶证、号牌等;
2.驾驶证业务:驾驶证补、换证(包含驾驶证转入业务);遗失补证;损坏换证;驾驶证信息查询等;
3.交通违法业务:机动车违法查询,处罚决定书编号查询,驾驶证违法查询;业务取件方式:一是车管所业务大厅自取;二是邮寄。
二、自助机办理业务(车管所大厅自助服务区)可以办理驾驶人体检、照相,驾驶证补换证业务(C1以下车型),交通违法处理。
三、车管所大厅(池州市贵池区青莲路)窗口办理业务:驾驶证补、换证(包含驾驶证转入业务),行驶证补换领,机动车登记证书补换领,核发机动车临时号牌,抵、解押登记,核发检验合格标志(免上线检测车辆),变更联系方式。具体业务办理时间为:2月10日(正月初一)-2月17日(正月初八)上午:9:00-11:00,下午:14:30-16:30。
咨询电话:0566-2222337、0566-12123。
特此通告
池州市公安局交警支队
2024年2月2日
黄山
春节假期(正月初一至初八),黄山市公安局交警支队车辆管理所仍对外正常办理车、驾管业务,办公时间为上午9:00-12:00,下午13:30-17:00。

素材丨安徽公安交警在线