


近日,安徽监管局披露行政处罚信息,安徽4家银行被处罚款共150万元,多名责任人被警告、罚款。
01
因提供虚假统计报表,安徽肥东湖商村镇银行股份有限公司被罚款40万元。
时任安徽肥东湖商村镇银行股份有限公司副行长陈培洵,因提供虚假统计报表,被警告并处罚款5万元。

02
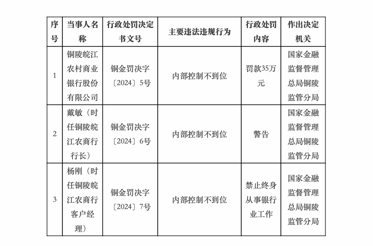
因内部控制不到位,铜陵皖江农村商业银行股份有限公司被罚款35万元。
时任铜陵皖江农商行行长戴敏,因内部控制不到位被警告。
时任铜陵皖江农商行客户经理杨刚,因内部控制不到位被禁止终身从事银行业工作。

03
因贷款管理不到位,中国建设银行股份有限公司砀山支行被罚款30万元。
时任中国建设银行砀山支行客户经理王祖威,因贷款管理不到位被处罚款5万元。

04
因贷款管理不到位,中国农业银行股份有限公司砀山县支行被罚款30万元。
时任农行砀山县支行对公业务部副经理代训伟,因贷款管理不到位被处罚款5万元。

(文/实习生 秦婧)
来源:安徽监管局