


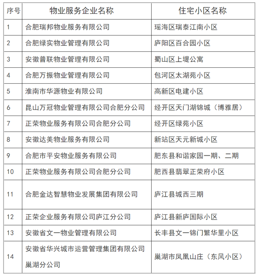
1月22日,合肥市住房保障和房产管理局发布《关于对电动自行车管理履职不到位物业服务企业的通报》。决定对瑞泰江南等14个住宅小区进行挂牌督办,对合肥瑞邦物业服务有限公司等12家物业服务企业给予相应的通报处理。详情如下:

近期,市、县(区)两级物业和消防管理部门在检查中发现,部分物业服务企业对住宅小区电动自行车日常管理不到位,存在一定安全隐患。为进一步加强全市住宅小区电动自行车停充管理,依据相关文件规定,决定对瑞泰江南等14个住宅小区进行挂牌督办,对合肥瑞邦物业服务有限公司等12家物业服务企业给予相应的通报处理。
请各地物业管理部门对通报的住宅小区和物业服务企业加强督查,确保问题立行立改。全市物业服务企业要引以为戒,举一反三,切实履行住宅小区电动自行车安全管理工作职责,全力守护小区消防安全。
合肥市住房保障和房产管理局
2025年1月22日

来源:合肥市住房保障和房产管理局