



各县(市、区)、开发区科技部门,各有关单位:
根据《合肥市“研发专项贷”金融产品管理办法(试行)》(合科〔2025〕66号)文件要求,经企业申报、县区推荐、形式审核、组团研判、集体决策等规范程序,现将2025年第一批“研发专项贷”科技攻关项目立项计划下发给你们(附件1)。立项计划中的项目承担单位可根据项目研发进度和资金使用需求申请合作银行放款,具体要求通知如下。
一、放款流程
(一)项目承担单位向属地县区科技部门报送盖章扫描版《“研发专项贷”科技攻关项目放款申请表》(附件2,以下简称放款申请表)。
(二)县区科技部门对承担单位项目进行形式审查,通过后将盖章扫描版《放款申请表》报送至市科技局。
(三)市科技局将形式审核通过后的《放款申请表》发送至合作银行。
(四)合作银行根据需要(或联合担保公司)对项目承担单位开展尽职调查,开辟快批通道,提高审批效率。对审核通过的,项目承担单位应配合金融机构提供授信所需材料,签订相关合同。
(五)合作银行完成放款后,应在5个工作日内将放款情况报市科技局备案。
(六)项目实施过程中,市科技局根据工作需要对项目研发进展情况和项目经费执行情况进行核查,若有违反规定的情况,将按照《合肥市“研发专项贷”金融产品管理办法(试行)》(合科〔2025〕66号)相关条款规定进行处理。
二、联系方式
(一)合肥市科技局
联系人:赵刚、黄炎、汪羽晨,63536845;
电子材料报送邮箱:hfskjjzpc@163.com;
(二)高新区科技局
联系人:杨如,65865102;
电子材料报送邮箱:hfgxqkjj@126.com;
纸质材料报送地址:合肥高新区望江西路860号管委会1003办公室。
(三)肥西县科技局
联系人:张迅,68850905;
电子材料报送邮箱:fxkjgx@163.com;
纸质材料报送地址:肥西县站前路与青龙路交口西南角肥西县工人文化宫112科技产业科。
(四)庐江县科技局
联系人:钱文龙,87322153;
电子材料报送邮箱:ljkj153@163.com;
纸质材料报送地址:庐江县科技局212办公室。
(五)蜀山区科技局
联系人:张得志,65121130;
电子材料报送邮箱:ssqkjj@126.com;
纸质材料报送地址:蜀山区科技局,民生大厦(樊洼路与怀宁路交口)1309办公室。
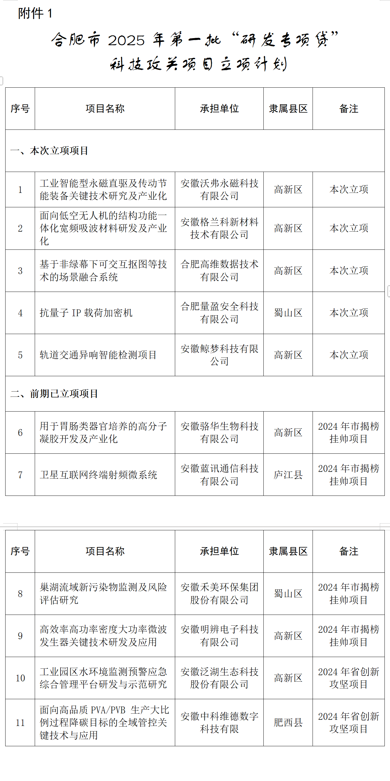
附件1:合肥市2025年第一批“研发专项贷”科技攻关项目立项计划.doc
附件2:“研发专项贷”科技攻关项目放款申请表.doc
合肥市科技局
2025年7月24日

来源:合肥市科技局网站