


10月29日晚,淮河能源(600575)发布公告,公司拟发行股份及支付现金购买资产暨关联交易事项获上交所受理,11月5日上会审议。

根据公司同日披露的《发行股份及支付现金购买资产暨关联交易报告书(草案)》,淮河能源拟通过发行股份及支付现金方式,购买控股股东淮南矿业(集团)有限责任公司(简称“淮南矿业”)持有的淮河能源电力集团有限责任公司(简称“电力集团”)89.30%股权。本次交易不涉及募集配套资金,构成关联交易,重大资产重组、不构成重组上市。

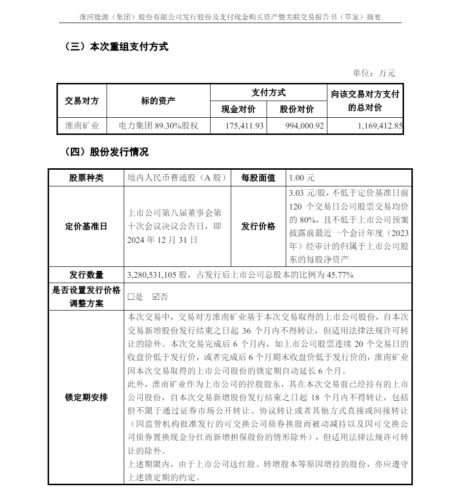
本次交易标的资产作价为1,169,412.85万元,其中现金支付对价175,411.93万元,股份对价支付994,000.92万元。股份发行价格为3.03元/股,发行数量为3,280,531,105股。占发行后上市公司总股本的比例为 45.77%。

交易完成后,公司控股股东仍为淮南矿业,实际控制人仍为安徽省人民政府国有资产监督管理委员会。控股股东及其一致行动人合计持股比例将由交易前的63.27%提升至80.08%。

据介绍,标的公司电力集团业务同为火力发电,主营业务为火力发电、新能源发电,并拥有一座配套煤矿,其核心资产包括控股子公司淮浙煤电和洛能发电等。本次交易前,上市公司主营业务包括火力发电、售电、铁路运输及配煤业务,与标的公司业务高度重合。通过本次整合,上市公司将进一步聚焦能源主业,扩大火力发电业务规模,充分发挥协同效应。
根据资产评估报告,以2024年11月30日为评估基准日,电力集团股东全部权益评估值为1,309,532.87万元,增值率为22.23%。
公司表示,本次交易旨在落实国有企业改革要求,提高国有资产证券化率,整合优质电力资产,增强上市公司在火力发电领域的主业规模和竞争力。根据备考审阅报告,交易完成后2024年度上市公司归属于母公司股东的净利润将由85,779.77万元增至179,303.58万元,基本每股收益由0.22元提升至0.25元。

本次交易已获得安徽省国资委批准及上市公司股东大会审议通过,尚需经上海证券交易所审核通过及中国证监会注册后方可实施。

来源:上市公司公告综合整理