


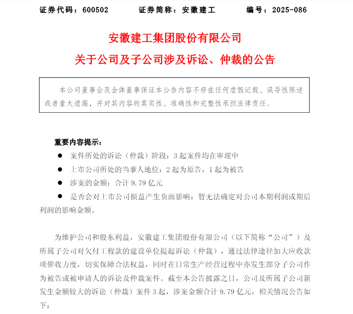
11月14日,安徽建工(600502)发布公告,为维护公司和股东利益,公司及所属子公司对欠付工程款的建设单位提起诉讼(仲裁),同时在日常生产经营过程中亦发生部分子公司作为被告或被申请人的诉讼及仲裁案件。

公告称,截至本公告披露之日,公司及所属子公司新发生金额较大的诉讼(仲裁)案件 3 起,涉案金额合计 9.79 亿元。具体情况如下:

同时,公告中披露了前期案件最新进展情况,共涉及6起诉讼,其中5起安徽建工子公司作为原告,涉案金额合计22244.51万元,1起安徽建工子公司作为被告,涉案金额7415.17万元。前期案件中,2起案件二审再审,4起申请强制执行。

安徽建工表示,本次新增诉讼措施有助于公司催收应收款项,保护公司合法权益。但鉴于有关诉讼事项尚未结案或未执行完毕,其对公司本期利润或期后利润的影响存在不确定性。公司将依据会计准则进行会计处理,并对相关诉讼事项的进展情况及时履行信息披露义务,敬请广大投资者注意投资风险。
来源:上市公司公告