


近日,国家知识产权局确定了小站稻等54个国家地理标志保护示范区。其中,安徽两个示范区入选,分别是岳西翠兰国家地理标志保护示范区,霍山石斛国家地理标志保护示范区。

各省、自治区、直辖市和新疆生产建设兵团知识产权局,各有关单位:
根据《国家地理标志产品保护示范区建设管理办法(试行)》(国知办发保字〔2021〕4号)和《国家知识产权局办公室关于开展国家地理标志保护示范区筹建验收工作的通知》(国知办函保字〔2025〕450号),经验收自查、验收评估、综合评定、社会公示等程序,国家知识产权局确定了小站稻等54个国家地理标志保护示范区(以下简称示范区),现予以公布,并将有关事项通知如下。
一、各示范区要聚焦严格地理标志保护,继续按照高水平保护、高标准管理、高质量发展的原则,在夯实保护制度、健全工作体系、加大保护力度、强化保护宣传和加强合作共赢等方面不断提高工作成效。
二、各有关省级知识产权局要持续加强政策引导、业务指导、资源配套和跟踪管理,做好辖区内示范区建设经验总结推广工作,支持示范区分享先进经验和建设模式,充分发挥引领和辐射带动作用。
三、国家知识产权局将进一步建立长效机制,加强示范区建设管理和成效复核。对示范效果不明显、工作开展不力的取消示范区资格。对示范形成的典型经验将适时加以总结推广,有效支撑服务区域优势特色经济和社会高质量发展。
附件
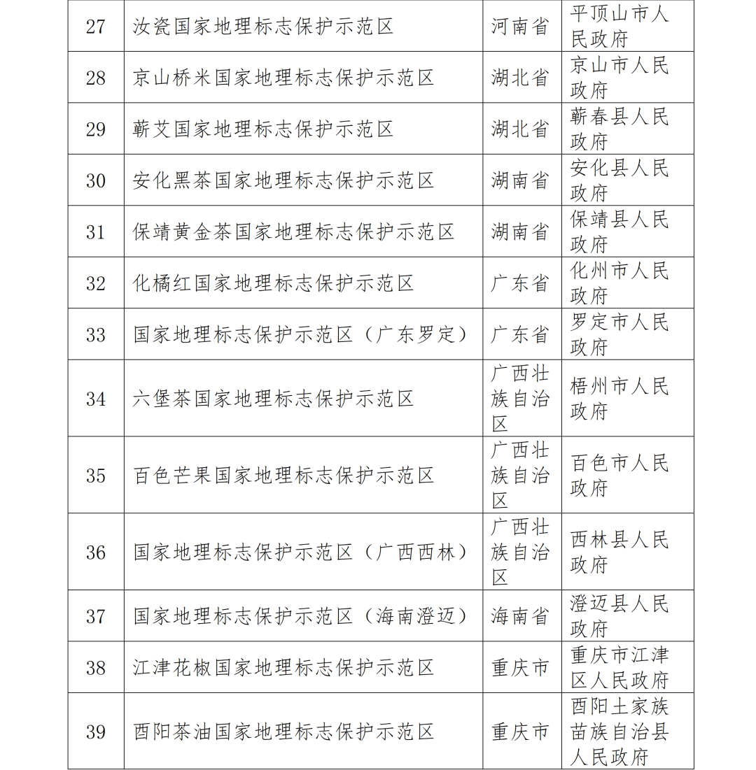
小站稻等54个国家地理标志保护示范区名单
国家知识产权局
2025年12月4日





来源:国家知识产权局