


因代理销售安徽亳州的九州通中药物流园,范先生被拖欠了保证金及佣金一千多万元。数年过去,他仍未要回这笔钱。
近日,范先生向澎湃新闻反映称,在与亳州九州通中药物流产业投资有限公司(以下简称 “亳州九州通公司”)合作时,他曾向该公司借款500万元。事后,亳州九州通公司的上属公司要求其归还500万元,他认为亳州九州通公司拖欠其上千万元,二者应可以相互抵扣。
2023年10月,在前往武汉和亳州九州通公司上属公司方面沟通时,范先生被武汉汉阳区警方带走,后被刑拘,其涉嫌的罪名是挪用资金罪。被羁押10个多月后,2024年9月,范先生被取保候审。
在范先生被带走前,亳州九州通公司总经理唐某某就已被抓。之后法院审理认定,唐某某犯职务侵占罪、挪用资金罪,判处其有期徒刑5年。在唐某某的犯罪事实方面,其中之一便是唐某某违反公司资金管理制度,擅自挪用公司资金500万元转账至范先生个人银行账户,用于个人投资及偿还债务。
目前,范先生涉嫌挪用资金罪一案正在检察院审查起诉阶段。范先生表示,他不是亳州九州通公司及其上属公司的员工,和亳州九州通公司只是合作关系;上述500万属于借款,当时有写欠条,且亳州九州通公司拖欠其上千万元,理应可以抵扣。他认为,自己和亳州九州通公司的矛盾是经济纠纷,与刑事无关,若双方无法协商,可通过司法渠道解决。范先生的辩护律师表示,范先生不符合挪用资金罪的各项构成要件,将会为其作无罪辩护。
就范先生和亳州九州通公司的合作及纠纷一事,12月11日,澎湃新闻联系亳州九州通公司上属公司相关管理人员,未获得正面回复。武汉市汉阳区检察院主办检察官则向澎湃新闻表示,此案正在办理中,其他不方便透露。
代理销售物流园后,被拖欠上千万元保证金和佣金
“70后”的范先生是上海人,长期在安徽生活、工作,从事房地产营销、销售工作。范先生说,此前,他的公司有100多名员工,在安徽多个城市都有房产销售业务。
作为中药材之乡,安徽亳州是全球最大的中药材交易中心和价格形成中心,也是全国最大的中药饮片、中药提取物、中药保健饮品生产基地。2015年,亳州九州通中药物流园开始投资建设,项目占地约1033亩,是集物流仓储、展示交易、电子商务等功能于一体的大型中药主题综合体。
范先生向澎湃新闻称,在该物流园正式建设前,他通过亳州九州通公司的公开招标程序,与对方签订协议,获得了物流园的代理销售业务。

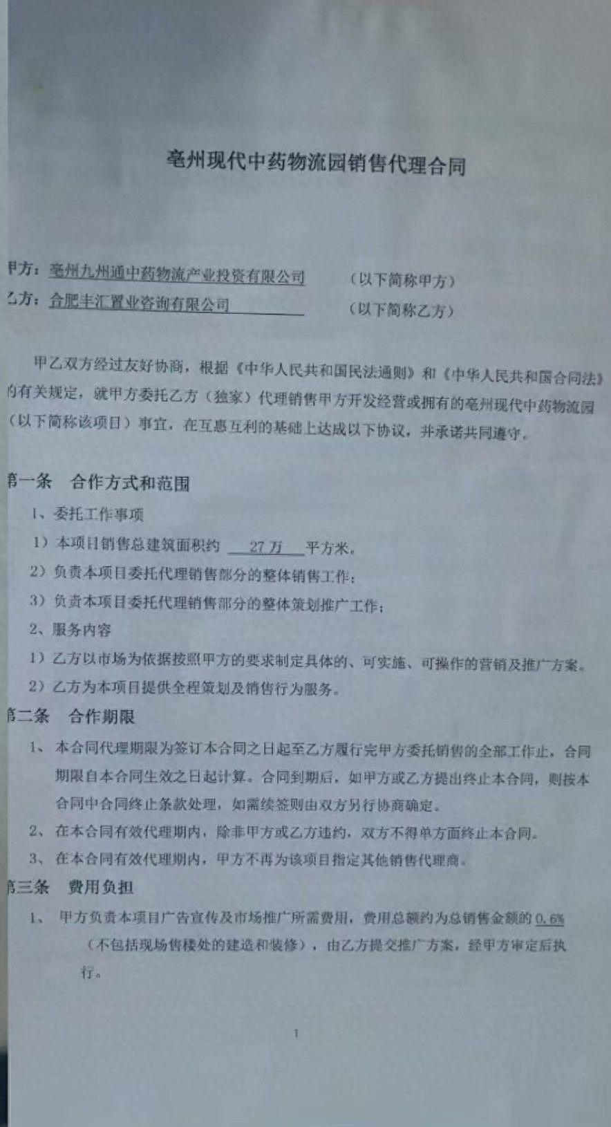
2014年,范先生的公司与亳州九州通公司签订了代理销售合同
《亳州现代中药物流园销售代理合同》显示,2014年,范先生控股的合肥丰汇职业咨询有限公司(注:2020年更名为合肥丰汇营销策划有限公司,以下均简称 “合肥丰汇公司”)与亳州九州通公司签订合同,独家代理销售亳州中药物流园。
工商登记资料显示,亳州九州通公司的两个股东为上海弘康实业投资有限公司和湖北九州通置业发展有限公司。其中,湖北九州通置业发展有限公司位于武汉汉阳区,由上海弘康实业投资有限公司100%控股,而上海弘康实业投资有限公司的大股东为楚昌投资集团有限公司。
范先生称,该物流园总建筑面积约27万平方米,总销售金额约10亿元。至2020年,物流园的销售业务已基本完成,而亳州九州通公司一直拖欠其保证金900多万元以及几百万的销售佣金。
据范先生介绍,和亳州九州通公司合作时,他一直与亳州九州通公司总经理唐某某联系。他找唐某某索要保证金、佣金时,对方称公司 “有些变动”,他会尽力协调沟通,让他先等等。因唐某某以前在安徽经商,双方有过多次合作,出于信任,他便选择等待观望。

借款500万元时,范先生写下的《借条》
因借款500万元,范先生被指涉“挪用资金罪”遭羁押
范先生表示,2018年2月,因为要给员工支付佣金、结算工资等,公司资金周转困难,他向亳州九州通公司借款500万元,并写下了借条。相关转账记录显示,这笔款转入了范先生个人账户,其用途为 “借支”。

相关转账记录显示,转账时,这笔500万元的用途为“借支”
范先生称,合肥丰汇公司是他和家人所有,没有其他股东,因此在账户管理上没有那么严格,有时就用个人账户收款转账。
2023年,亳州九州通公司上属公司要求范先生归还上述500万元。范先生认为,亳州九州通公司欠他上千万元,一直未还,500万元应直接抵账,但这遭到亳州九州通公司的上属公司拒绝,对方坚持让其归还500万元。
2023年10月,在前往武汉与亳州九州通公司上属公司沟通时,范先生被武汉汉阳警方带走,随后被刑拘。《拘留通知书》显示,范先生涉嫌的罪名为 “挪用资金罪”。范先生称,当时报案单位为湖北九州通置业发展有限公司。

因涉嫌挪用资金罪,2023年10月,范先生被警方刑拘
被羁押10个月后,2024年9月,范先生被取保候审。范先生介绍称,当时,经武汉汉阳区检察院沟通协调,他的父亲筹款,向亳州九州通公司上属公司转账了50万元,自己才获得取保。
是借款,还是“共谋”挪用资金?
被抓后,范先生才得知自己的 “问题” 主要有两点,一是指控他挪用了300多万元的购房款,二是指控他和亳州九州通公司总经理唐某某共谋,挪用了500万元。
范先生称,上述300多万元购房款主要被用于公司经营,后面与亳州九州通公司高管及财务协商确认,已把这笔款项调整为借支款,用来抵扣其销售佣金。他向亳州九州通公司借支500万元,是借款,他没有和唐某某 “共谋” 挪用资金。
在范先生被抓之前,2023年1月,亳州九州通公司总经理唐某某被刑拘。之后,武汉汉阳区检察院以唐某某犯职务侵占罪、挪用资金罪对其提起公诉。
武汉汉阳区法院审理认为,唐某某联合他人利用职务之便,将公司价值410万余元的房产抵押,并将贷款占为己有。此外,唐某某还挪用公司500万元借贷给他人,数额巨大,超过三个月未归还。唐某某犯职务侵占罪、挪用资金罪,被判处有期徒刑5年。
唐某某不服一审判决,提起上诉。2025年4月,武汉中院维持了原判。
值得注意的是,针对唐某某借支范先生500万元的行为定性问题,武汉汉阳区法院审理认为,2018年2月,唐某某和范先生经共谋后,违反公司资金管理制度,在未经亳州九州通公司控股公司董事会批准及财务部审核的情况下,由唐某某私自审批,安排财务转账500万元至范先生个人银行卡,该款项被范先生用于个人投资及偿还个人欠款,至今尚未归还。
二审时,武汉中院未认定唐某某和范先生共谋挪用资金。武汉中院表示,本案中,唐某某滥用公司总经理职权,违反公司资金管理制度,擅自挪用公司资金500万元转账至范先生个人银行账户,用于个人投资及偿还债务,至今未归还,其行为符合挪用资金罪的构成要件。
据范先生及其辩护律师透露,在范先生涉嫌挪用资金一案中,亳州九州通公司上属公司提供了一份内部文件,称范先生是亳州九州通公司销售部经理。对此,范先生回应称,他和亳州九州通公司只是合作关系,不是亳州九州通公司的员工或管理人员;这个所谓的销售部经理是亳州九州通公司为了方便销售对外宣称的,他从未和亳州九州通公司签订过任何聘用合同,亳州九州通公司也未给其发过工资、缴纳社保等。
范先生还表示,上述500万元是借款,当时有写下借条,转账时也注明是 “借支”。此外,亳州九州通公司一直拖欠其上千万元,二者是可以相互抵扣的。而且,他也不是亳州九州通公司及其上属公司的员工,自己向亳州九州通公司借款,就算亳州九州通公司存在财务管理问题,也与其无关。范先生认为,他和亳州九州通公司及其上属公司的问题是单纯的债务问题、经济纠纷,与刑事无关,若双方无法协商,通过民事诉讼渠道解决即可。
根据刑法第二百七十二条规定,挪用资金罪指公司、企业或者其他单位的工作人员,利用职务上的便利,挪用本单位资金归个人使用或者借贷给他人,数额较大、超过3个月未还的,或者虽未超过3个月,但数额较大、进行营利活动的,或者进行非法活动的,处3年以下有期徒刑或者拘役;挪用本单位资金数额巨大的,处3年以上7年以下有期徒刑;数额特别巨大的,处7年以上有期徒刑。
范先生的辩护律师表示,范先生不符合挪用资金罪的各项构成要件,无任何犯罪事实,他将会为其作无罪辩护。
民事起诉获赔上千万元,遇执行难题
因一直被拖欠保证金、佣金,2023年年底,范先生委托父亲起诉了亳州九州通公司。
一审法院审理认为,亳州九州通公司应向合肥丰汇公司退还保证金930万元,并支付代理销售佣金192万余元。亳州九州通公司不服,提起上诉。2025年6月,亳州中院二审维持了原判。
2025年9月,范先生通过安徽亳州当地媒体刊发《债权转让公告》《债务抵消公告》,称范先生及合肥丰汇公司对亳州九州通公司享有债权11308039元及利息,并欠亳州九州通公司450万元,二者予以等额抵消,故亳州九州通公司欠范先生6808039元,应尽快偿还。同时,亳州谯城区法院作出《执行裁定书》,将上述合肥丰汇公司对亳州九州通公司享有的全部债权及所对应权益全部转让给范先生。

2025年9月,范先生通过亳州当地媒体刊发《债权转让公告》《债务抵消公告》
范先生称,除了上述上千万元保证金和佣金,双方还存在其他债务问题,亳州九州通公司还欠其数百万元,他计划后面通过法律手段逐一追债维权。
澎湃新闻查询发现,自2022年开始,亳州九州通公司已多次被列入失信被执行人。
范先生称,目前,亳州九州通公司已经是 “空壳”,没有什么资产可执行。他曾找九州通公司的上属公司沟通,要求对方按照生效判决支付保证金、佣金等,但对方不理会,称亳州九州通公司是独立法人,应该找亳州九州通公司要钱。
就范先生和亳州九州通公司的合作及纠纷一事,12月11日,澎湃新闻联系亳州九州通公司上属公司相关管理人员,未获得正面回复。
近期,与武汉汉阳区检察院沟通时,范先生被告知,他将会被再次羁押。之后,武汉汉阳区警方也联系他,称因案子还未办结,要求其到派出所接受调查。范先生称,自己的身体健康不佳,可能需要做手术,无法接受再次被羁押。

范先生的诊断书
范先生称,其身体健康情况不佳,后面可能要做手术,不适合再次被羁押。
12月11日,针对此案,范先生的家人向武汉汉阳区检察院负责人反映情况,得到的答复是,高度重视家属反馈的情况,此事已安排分管领导专人负责处理。12月12日,武汉汉阳区检察院另一位负责人答复称,要相信司法机关,会公正办案;若范先生确实因病不能到案,也会妥善处理。
澎湃新闻联系范先生涉嫌挪用资金罪一案的主办检察官,对方回复称,此案正在办理中,其他不方便透露。
据范先生介绍,12月18日,范先生的代理律师和武汉汉阳区检察院进行了沟通,代理律师认为范先生无罪,希望检方尽快撤案,对方答复称先不羁押范先生,会依法妥善处理此案。
来源:澎湃新闻