



近日,据“国家金融监督管理总局安徽监管局”公开披露行政处罚信息,宿州多家金融机构被罚。
1
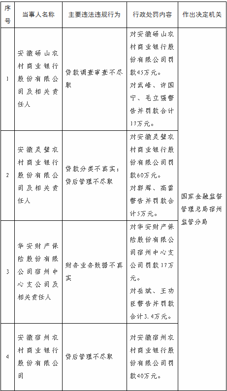
公开处罚信息显示,因贷款调查审查不尽职,国家金融监督管理总局宿州监管分局对安徽砀山农村商业银行股份有限公司罚款45万元,对相关责任人武峰、许国宁、毛立强警告并罚款合计17万元。
2
公开处罚信息显示,因贷款分类不真实、贷后管理不尽职,国家金融监督管理总局宿州监管分局对安徽灵璧农村商业银行股份有限公司罚款60万元,对相关责任人郭辉、高雷警告并罚款合计5万元。
3
公开处罚信息显示,因财务业务数据不真实,国家金融监督管理总局宿州监管分局对华安财产保险股份有限公司宿州中心支公司罚款17万元,对相关责任人岳斌、王功臣警告并罚款合计3.4万元。
4
公开处罚信息显示,因贷后管理不尽职,国家金融监督管理总局宿州监管分局对安徽宿州农村商业银行股份有限公司罚款40万元。

来源:国家金融监督管理总局安徽监管局