


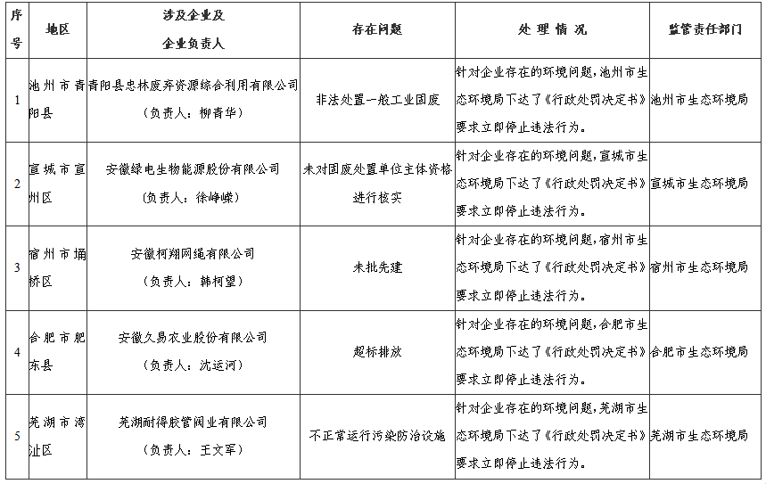
3月11日,安徽省生态环境厅公布2026年2月份群众举报投诉重点环境问题处理情况,涉及非法处置一般工业固废、未对固废处置单位主体资格进行核实、未批先建、超标排放、不正常运行污染防治设施。对发现的环境问题,生态环境等部门已进行查处。
青阳县忠林废弃资源综合利用有限公司非法处置一般工业固废,针对企业存在的环境问题,池州市生态环境局下达了《行政处罚决定书》要求立即停止违法行为。
安徽绿电生物能源股份有限公司未对固废处置单位主体资格进行核实,针对企业存在的环境问题,宣城市生态环境局下达了《行政处罚决定书》要求立即停止违法行为。
安徽柯翔网绳有限公司未批先建,针对企业存在的环境问题,宿州市生态环境局下达了《行政处罚决定书》要求立即停止违法行为。
安徽久易农业股份有限公司超标排放,针对企业存在的环境问题,合肥市生态环境局下达了《行政处罚决定书》要求立即停止违法行为。
芜湖耐得胶管阀业有限公司不正常运行污染防治设施,针对企业存在的环境问题,芜湖市生态环境局下达了《行政处罚决定书》要求立即停止违法行为。

来源:安徽生态环境