


安徽集友新材料股份有限公司(简称“集友股份”)20日发布公告称,因2025年度经营业绩出现下滑,公司股票将被实施退市风险警示。

当天,集友股份发布2025年年报。报告显示,公司2025年营业收入为1.71亿元,同比下降62.64%;归母净利润为-1820.48万元,同比增长74.88%;扣非归母净利润为-2360.27万元,同比下降149.81%;基本每股收益-0.04元。
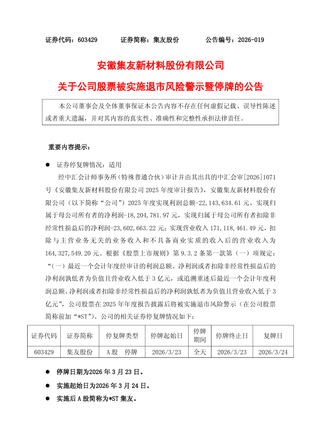
由于上述“净利润为负值且营业收入低于人民币3亿元”的情形,触及了《股票上市规则》第9.3.2条第一款第(一)项规定的财务类强制退市风险警示条件。公司股票在2025年年度报告披露后将被实施退市风险警示(在公司股票简称前加“*ST”)。
公告显示,公司股票将于2026年3月23日停牌一天,于2026年3月24日起实施退市风险警示,实施退市风险警示后公司股票价格的日涨跌幅限制为5%,实施退市风险警示后公司股票将在风险警示板交易。
公告同时提示了可能被终止上市的风险。根据规则,若公司2026年度财务报告审计结果再次触及上述财务类强制退市情形,公司股票将可能被终止上市。敬请广大投资者注意投资风险。
天眼查信息显示,安徽集友新材料股份有限公司 (曾用名:太湖集友纸业有限公司) ,成立于1998年,集友股份成员,位于安徽省安庆市,是一家以从事烟草制品业为主的企业。风险方面发现企业有涉诉关系2条。2017年1月,公司在上海证券交易所主板上市,股票代码:603429。
来源:公司公告、天眼查