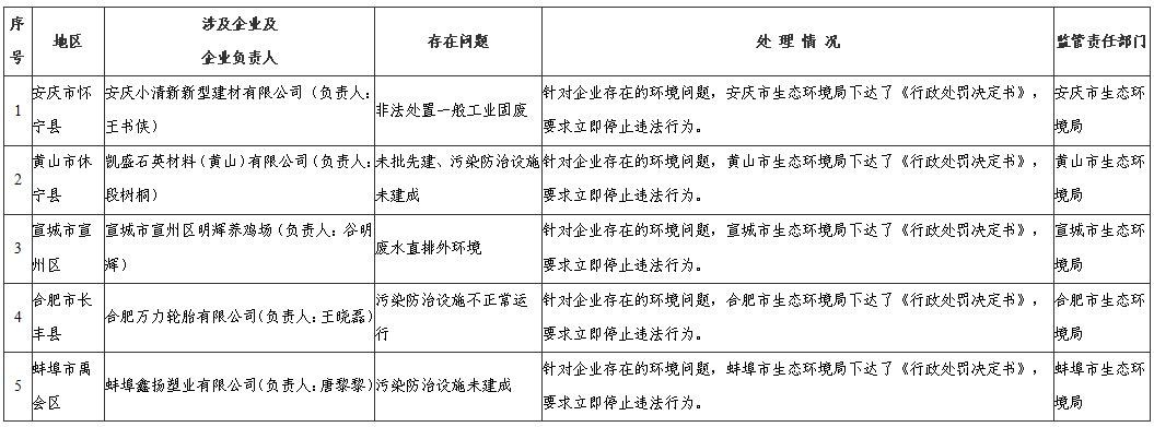
安徽省生态环境厅公布2026年3月份群众举报投诉重点环境问题处理情况,涉及非法处置一般工业固废、未批先建、污染防治设施未建成、废水直排外环境、污染防治设施不正常运行。对发现的环境问题,属地生态环境部门已进行查处。
来源:安徽省生态环境保护综合行政执法局
凰家体验官探游兰州新区
集采“反内卷” 我们能对药品更放心吗?
不只是“多了两个假” 中国多地推行中小学春秋假
中国多地滑雪场提前“开板” 周边酒店订单走俏
科创合肥:澎湃创新动能
31省份工业盈亏图鉴 谁赚到钱了?
“鸡排哥”全国“巡炸”南昌站 有游客排队三小时
“300元以下难购真羽绒服”?
武汉一高校发起捐赠1000元冠名座椅活动
山东海阳核电3号机组核岛大型模块吊装完成
中国车企扎堆海外建厂
居延遗址新发现青铜时代遗存
河南开封:大宋“百戏”引游人