


4月11日,安徽安庆某高校21岁的刘同学(化姓)在社交平台发帖称,自己因食用螃蟹后引发严重身体不适,出现心源性休克、心肌炎等症状,在宿舍晕倒后被紧急送医抢救,其间医院两次下发病危通知书,启用ECMO(体外膜肺氧合)辅助治疗,后又转至合肥一所医院ICU治疗近一个月。

4月12日,相关媒体记者尝试私信刘同学了解详细情况,截至发稿未获回复。据其帖子描述,3月6日中午,刘同学在当地一家饭店食用螃蟹后,当晚便出现皮肤起疹、全身发痒等症状,持续至凌晨三点仍未缓解。她起床后重新爬回床上时突然晕厥,刚上了一级台阶就摔下,室友发现后拨打120,将其送往安庆一一六医院抢救。

刘同学在帖子中表示,3月7日,她在抢救过程中被诊断出心肌炎,心电图检查显示心射血分数仅13%(正常范围约50%-70%),病情危急,医院先后两次下发病危通知书,并联系了学校和家属。其父母从外省赶来后,安庆一一六医院为其启用ECMO(体外膜肺氧合)辅助治疗,随后又联系了安徽医科大学第一附属医院,转至合肥接受进一步救治,在安医大一附院ICU治疗近一个月后,转回安庆一一六医院普通病房,前后共花费十多万元(医保报销后)。她表示,很感谢第一时间把自己送到医院的室友,也感谢两家医院医护人员对她的及时抢救与照料,也感谢医保报销给力。

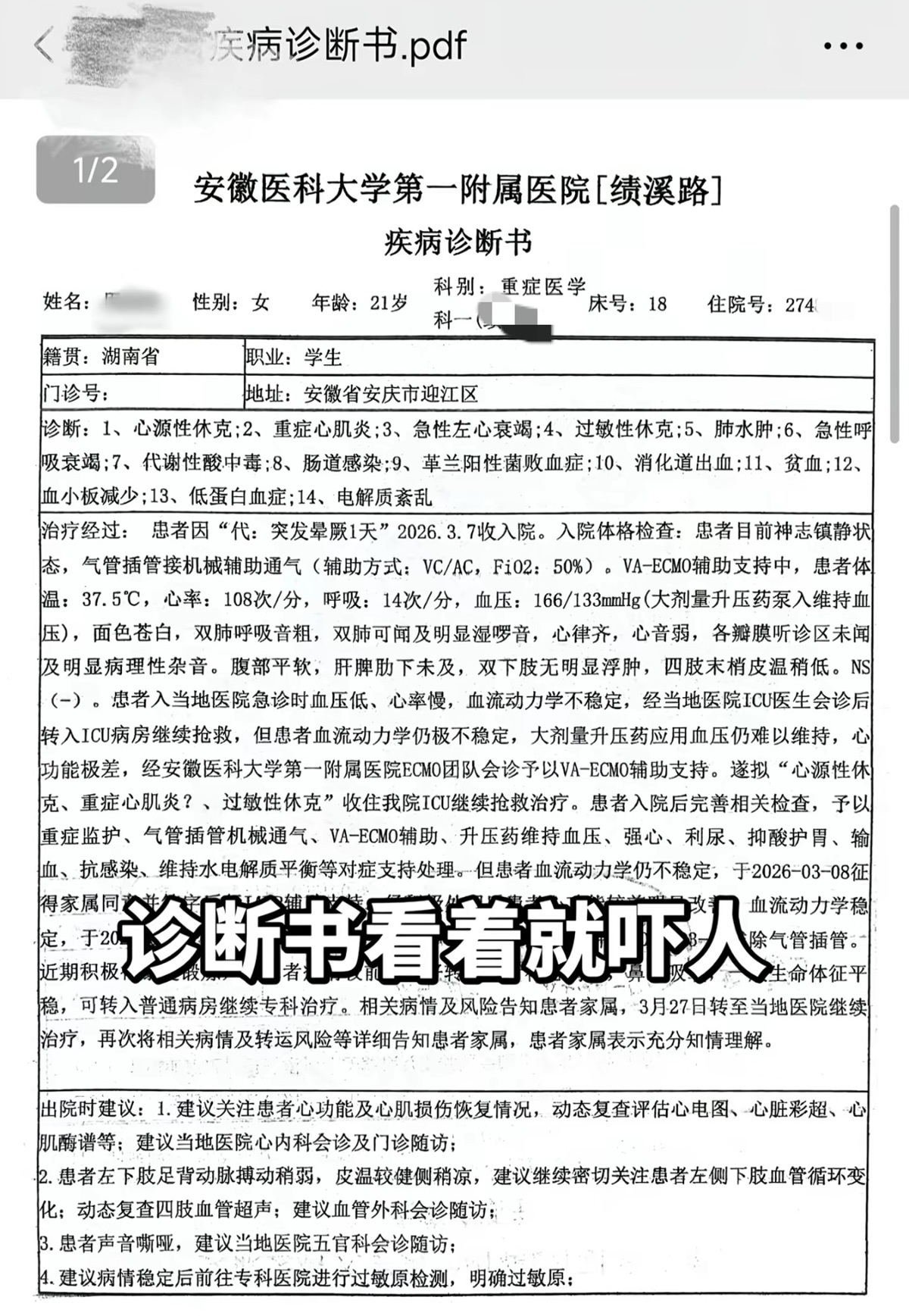
刘同学发布的安徽医科大学第一附属医院疾病诊断书显示,其被确诊为14种病症,包括心源性休克、重症心肌炎、急性左心衰竭、过敏性休克、肺水肿、急性呼吸衰竭等,病情涉及心脏、呼吸、消化等多个系统,十分凶险。
3月31日,安庆一一六医院官方微信公众号曾发布一篇题为《21岁少女心脏濒临停摆,安庆市一一六医院多学科联手成功“护心”》的文章,详细介绍了该患者的诊疗过程。文中写道,该患者因过敏性休克引发应激性心脏病,继而发展为重度心源性休克,入院时已陷入重度休克、意识模糊、呼吸微弱。该院急诊科第一时间启动紧急抢救预案,为患者建立输液通道、补充液体,使用强心、升压药物,全程严密监护。患者随后转入重症监护室。面对心脏功能几近“停摆”的危局,单一科室已难以应对。医院迅速启动多学科会诊,急诊、重症医学、心血管内科、呼吸科、超声科、肾内科等多个科室专家紧急集结。经过反复研判,专家团队果断决定启用被称为“生命最后一道防线”的ECMO技术。在与家属充分沟通后,抢救团队熟练操作,当日下午成功为患者实施VA-ECMO上机(静脉-动脉模式ECMO,可同时替代心脏泵血和肺氧合功能)。术后患者氧合、血压明显改善。
为给患者争取更全面的后续康复保障,医院通过高效的协作机制将患者转至安医大一附院接力治疗。在安医大专家团队的管理下,患者平稳度过危险期,心功能显著恢复,顺利撤机。经过近两周的院外治疗后,患者转回安庆市第一一六医院重症医学科继续接受后续治疗。目前患者生命体征平稳,恢复情况良好。
4月13日,安庆一一六医院知情人士表示,该公众号所写的21岁少女正是刘同学。

在刘同学帖文的评论区,有网友就其过敏原因展开讨论。相关媒体记者注意到,从其发布的食物图片来看,除了螃蟹,还食用了酒酿小元宵。刘同学表示,她不清楚是否为海鲜过敏,自己去年也同时吃过螃蟹和酒酿小元宵,并未出现不良反应。
来源:极目新闻