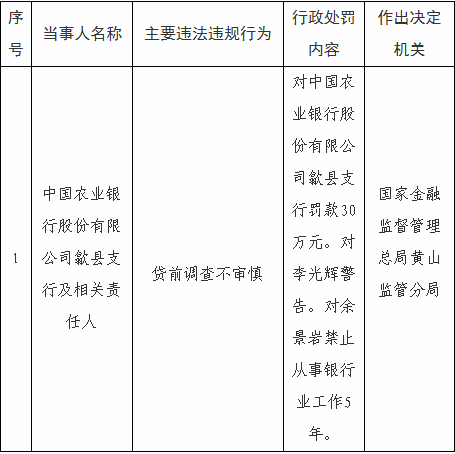
近日,据“国家金融监督管理总局安徽监管局”公开披露行政处罚信息,因贷前调查不审慎,中国农业银行股份有限公司歙县支行被罚款30万元,相关责任人李光辉被警告、余景岩被禁止从事银行业工作5年。
天眼查信息显示,中国农业银行股份有限公司歙县支行,成立于2009年,位于安徽省黄山市,是一家以从事货币金融服务为主的企业。风险方面发现企业有裁判文书62条,涉案总金额104.84343万元;涉诉关系409条,开庭公告117条,立案信息8条。
来源:国家金融监督管理总局安徽监管局、天眼查
专题:铁人是怎样炼成的
3月份70城房价数据显示市场复苏动能持续积聚
内蒙古一研究院1200元办院士证?官方叫停
女子举报虐猫者遭“开盒” 全家信息曝光还被造谣卖淫
千万网红博主称在大凉山帮扶被骗:相关部门跟进调查
四川荣县通报“男子无偿献血十年要求免诊查费遭拒”
武汉植物园回应景区铁笼内种植罂粟:系“合规上岗”
九江20岁女大学生带着奶奶上大学
镇雄一名小学生给老师起外号被扇耳光致耳损伤
2026第十七届井冈山杜鹃花节将于4月18日开幕
以春为媒 暖意涌动——盘点清明假日消费新亮点
“离职同事被炼化 变成数字永生了”
安徽一对新人乘高铁接亲,网友直呼“上亿的婚车”,当事人发声